TR3BOL ARGENTINATR3BOL ARGENTINA
  • inicio
  • Servicios
  • Blog
  • Contacto
30 Mins Google Meet

Síguenos

  • Maipú, Mendoza – Argentina.
+54 9 261 366-9535

Monthly Archives: noviembre 2025

  1. Home
  2. Entradas
  3. Blog
  4. 2025
  5. noviembre
Gestión de la Lista de Materiales (BOM) en Proyectos de PCB

por

Joan Emmanuel Jordán 0

Gestión de la Lista de Materiales (BOM) en Proyectos de PCB

Leer más
3

de

noviembre

del

2025
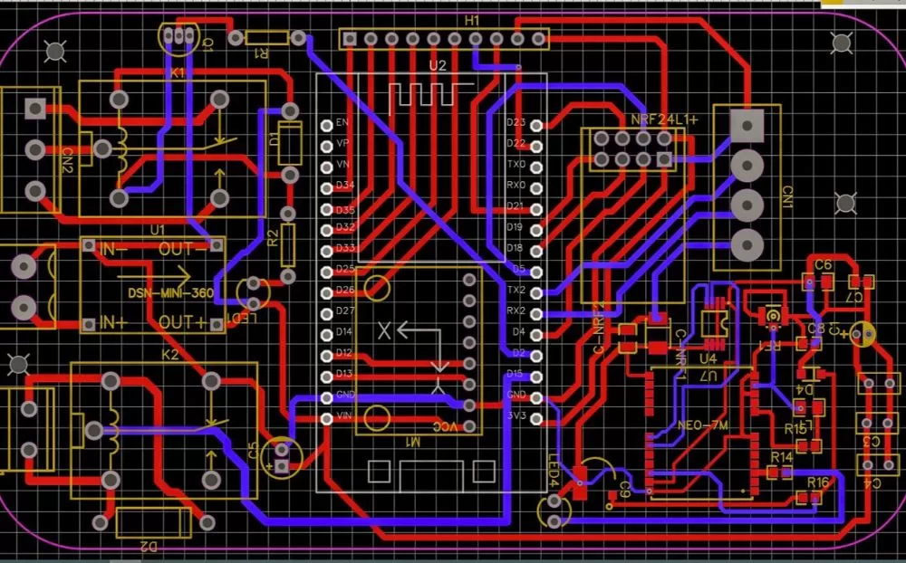
Técnicas de Ruteo Avanzado para PCBs Complejas

por

Joan Emmanuel Jordán 0

Técnicas de Ruteo Avanzado para PCBs Complejas

Leer más
5

de

noviembre

del

2025
Diseño de PCB para Sistemas de Adquisición de Datos (DAQ)

por

Joan Emmanuel Jordán 0

Diseño de PCB para Sistemas de Adquisición de Datos (DAQ)

Leer más
7

de

noviembre

del

2025
Glosario de Términos Esenciales en Diseño de PCB

por

Joan Emmanuel Jordán 0

Glosario de Términos Esenciales en Diseño de PCB

Leer más
10

de

noviembre

del

2025
Prev123Next
  • Dirección: Maipú, Mendoza – Argentina.
  • Teléfono: +54 9 261 366-9535
  • Mail: info@trebolargentina.com
  • inicio
  • Servicios
  • Blog
  • Contacto
  • Política de Privacidad
  • Términos y Condiciones

IPC Designer Certification Program

©2026 TREBOL ARGENTINA – Todos los derechos reservados.

Powered by </BigRedes
Al navegar por este sitio web, acepta nuestra política de privacidad.
I Agree

Reserva una reunión con nosotros

Escanea el código